Werbung
EH-Diag: Diagnoseinterface für Eberspächer Standheizungen

Für Standheizungen (Warmwasserheizungen oder Luftheizungen) von Webasto und Eberspächer gibt es ebenfalls eine Diagnosemöglichkeit. Oft wird diese benötigt, um die Sperre nach mehreren Fehlstarts (oft keine Flammbildung) zurückzusetzen. Nur über die normalen Bedienelemente oder Uhren ist das nicht möglich und dann wird theoretisch ein teurer Werkstattbesuch notwendig.
Keine Standheizung läßt sich per OBD2 auslesen! Bei Heizungen, die vom Fahrzeughersteller verbaut wurden, kann es sein, daß die Diagnose über die OBD-2-Buchse möglich ist. Dann hat der Hersteller die Heizung über ein Gateway in sein System integriert und die Heizung kann auch mit der Diagnosesoftware des Fahrzeugherstellers ausgelesen und der Fehlerspeicher gelöscht werden.
In den meisten Fällen dürfte dies nicht der Fall sein. Dann muß die Diagnoseleitung (K-Leitung) direkt am Heizungsmodul abgegriffen werden (zusätzlich die Batterispannung und Masse). Zudem wird dann die Diagnosesoftware vom Heizungshersteller benötigt. Früher gab es die Software frei auf den Webseiten von Websato (Webasto Thermo Test) und Eberspächer (Eberspächer EDiTH) - siehe auch im Softwareverzeichnis. Inzwischen sind die Angebote entfernt worden aber mit ein wenig Suche sind im Web die aktuellen Programme zu finden.

Für Heizungen von Eberspächer funktionieren die meisten
KL-Interface (wie immer ist ein Interface für eine echte
serielle Schnittstelle zuverlässiger). Allerdings gibt es je nach Heizungsmodell Einschränkungen und die Fehler lassen sich nicht löschen. Das liegt an der untypischen Initialisierung: Die Software triggert die RTS-Leitung der (virtuellen) seriellen Schnittstelle mehrmals (pinkfarbenes Signal). Anhand der Anzahl der Impulse muß das Diagnoseinterface ein einzelnes Signal auf der K-Leitung mit entsprechender Länge erzeugen (gelbes Signal). Das kann ein universelles Diagnoseinterface nicht, sondern es ist ein spezielles Modell notwendig, das mit einem Mikrocontroller ausgestattet ist, der die Impulse auswertet und die K-Leitung entsprechend ansteuert. Das Verfahren wird im Web bspw. im
T4-Wiki oder bei
RediskaK beschrieben.

Die im Web gezeigten Schaltungsvorwürfe erfordern den Eigenbau eines Interface durch den Anwender - sicher nicht jerdermanns Sache. Zudem sind die benutzten ISO-Schnittstellen-ICs nicht mehr erhältlich.
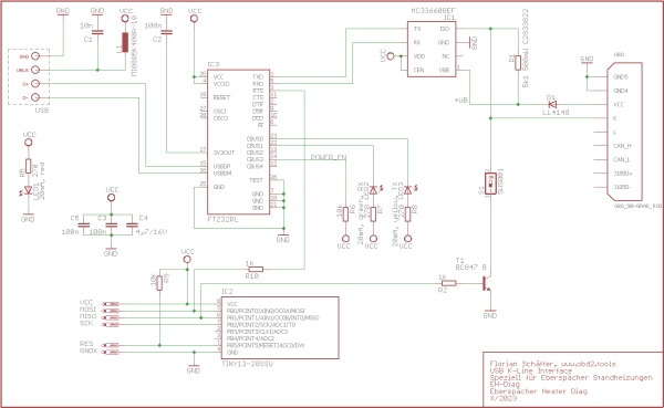
Ich nutzte deshalb die Gelegenheit und entwarf ein neues Interface mit MC33660 als Bustreiber und einem einfachen Mikrocontroller vom Typ ATtiny13, der von jedem mit etwas Programmiererfahrung in diesem Bereich mit dem notwendigen Code beschrieben werden kann (Default Fuse-Bits), welcher hier frei zum
download als HEX-Datei bereit steht. Über den Schalter kann die Initialisierungssequenz deaktiviert werden, wenn das Interface bspw. als normales K-Line-Interface genutzt werden soll.
EH-Diag Eberspächer Diagnoseinterface im OBD2-Shop kaufen