www.blafusel.de


  Home  |   Privat  |   Impressum  |   Bücher  |   Computer  |   Mikrocontroller  |   Misc  |   OBD  |   Forum
Aktuelle Zeit: Samstag 20. Dezember 2025, 23:03

Alle Zeiten sind UTC + 1 Stunde




Ein neues Thema erstellen Auf das Thema antworten  [ 32 Beiträge ]  Gehe zu Seite Vorherige  1, 2, 3
Autor Nachricht
 Betreff des Beitrags: Re: wbh-diag PRO 2.0 über USB
BeitragVerfasst: Sonntag 9. Juli 2017, 12:10 
Offline

Registriert: Sonntag 21. Juli 2013, 15:44
Beiträge: 29
Florian hat geschrieben:
(...) Die älteren Firmwares unterstützen halt einfach das "KW2089" nicht. Das ist erst ab 3.0 implementiert. (...)


Und jetzt? Das war der Grund für den Kauf des 4.5er ChipPro.

:gruebel:


Nach oben
 Profil Private Nachricht senden  
 
 Betreff des Beitrags: Re: wbh-diag PRO 2.0 über USB
BeitragVerfasst: Sonntag 9. Juli 2017, 12:23 
Offline

Registriert: Sonntag 21. Juli 2013, 15:44
Beiträge: 29
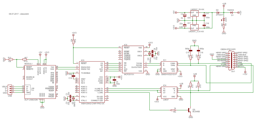
Hier nochmal die neue funktionierende USB-Schaltung als png-Bild.


Dateianhänge:
USB-Schaltung_WbhDiagPro_1000p.png
USB-Schaltung_WbhDiagPro_1000p.png [ 119.63 KiB | 10143-mal betrachtet ]
Nach oben
 Profil Private Nachricht senden  
 
Beiträge der letzten Zeit anzeigen:  Sortiere nach  
Ein neues Thema erstellen Auf das Thema antworten  [ 32 Beiträge ]  Gehe zu Seite Vorherige  1, 2, 3

Alle Zeiten sind UTC + 1 Stunde


Wer ist online?

Mitglieder in diesem Forum: 0 Mitglieder und 36 Gäste


Du darfst keine neuen Themen in diesem Forum erstellen.
Du darfst keine Antworten zu Themen in diesem Forum erstellen.
Du darfst deine Beiträge in diesem Forum nicht ändern.
Du darfst deine Beiträge in diesem Forum nicht löschen.
Du darfst keine Dateianhänge in diesem Forum erstellen.

Suche nach:
Powered by phpBB® Forum Software © phpBB Group
Deutsche Übersetzung durch phpBB.de