www.blafusel.de


  Home  |   Privat  |   Impressum  |   Bücher  |   Computer  |   Mikrocontroller  |   Misc  |   OBD  |   Forum
Aktuelle Zeit: Dienstag 4. November 2025, 00:51

Alle Zeiten sind UTC + 1 Stunde




Ein neues Thema erstellen Auf das Thema antworten  [ 32 Beiträge ]  Gehe zu Seite Vorherige  1, 2, 3  Nächste
Autor Nachricht
 Betreff des Beitrags: Re: wbh-diag PRO 2.0 über USB
BeitragVerfasst: Montag 6. Juli 2015, 20:17 
Offline
Administrator
Benutzeravatar

Registriert: Mittwoch 6. Oktober 2004, 09:52
Beiträge: 2130
Ich kann aber nicht versprechen, daß es mit einer aktuellen Version dann auch funktioniert.

Ein Update ist immer möglich, wenn eine "serielle" Verbindung zum PC besteht, also man vom PC aus Befehle senden kann.

_________________

:verweis: Alles folgende ist Teil der Antwort und wird oben nicht noch mal explizit wiederholt:

Sieh' in die FAQ! Schaue in die Fahrzeugliste, ob Dein Fahrzeug vorhanden ist. Trage Deine Erfahrungen dort ein und hilf so anderen Nutzern!

Ich freue mich über Infos mit Herstellernummern zu VAG Steuergeräten mit CAN TP 1.6/2.0 oder UDS Protokoll wenn die Pinbelegung (Diagnoseleitungen und Spannungsversorgung) bekannt ist.

Nutze PGP für Deine Emails! (PDF lesen)

Dieser Beitrag kann Werbung enthalten.


Nach oben
 Profil  
 
 Betreff des Beitrags: Re: wbh-diag PRO 2.0 über USB
BeitragVerfasst: Dienstag 7. Juli 2015, 00:17 
Offline

Registriert: Sonntag 21. Juli 2013, 15:44
Beiträge: 29
Das klingt doch mal gut, wenn der Bootloader da keinen Unterschied macht für weitere Updates.

In der hiesigen Steuergeräte-Datenbank finden sich derzeit vier Bremsensteuergeräte mit der selben Nummer wie mein Bremsensteuergerät (1C0907379M), die mit dem ProChip 4.5 angesprochen werden konnten. Zwei davon mit dem Protokoll KW2000 (etwas oberhalb der Mitte in der Tablle). Der Index „M“ hinter der Gerätenummer findet sich in der Datenbank zwar nicht, aber wenn die grundlegenden Probleme mit dem KW2000-Protokoll in der aktuellen Firmware des ProChip tatsächlich weitgehend behoben sind, könnten die vorhandenen ähnlichen Gerätenummern in der Datenbank zumindest ein Indiz dafür sein, dass mit dem KW2000-Protokoll an sich keine grundlegenden Probleme an meinem Bremsensteuergerät zu erwarten sind.

https://www.blafusel.de/obd/wbh_diag_pro-stg-liste.php

Das TxEnable-Signal der BT5-Schnittstelle bereitet mir aber nach wie vor etwas Kopfzerbrechen. Da muss ich noch einmal nachhaken.

Soweit ich das Datenblatt des Bausteins BTM-222 richtig verstehe, scheint der für das TxEnable-Signal verwendete Pin 12 als Ausgang programmiert zu sein. Ist das jetzt eine Art Initialisierungs-Signal für den ProChip nach dem Einschalten bzw. Einstecken der Schnittstelle, das nur einmal seinen Pegel wechselt, sobald auf Seiten des BTM-222 alles „hochgefahren/betriebsbereit“ ist? Oder ist das eher eine Art Timing-Signal für die gesamte Kommunikation zwischen BTM-222 und ProChip, das ständig seinen Pegel wechelt, ähnlich dem Ausgangspin für eine der LEDs, das den Sende- bzw. Empfangsbetrieb während der Kommunitkation anzeigt.

Ein Initialisierungssignal ließe sich in der USB-Schnittstelle wie schon gesagt ohne weiteres herstellen. Einfach statisch auf Masse und gut. Falls erforderlich auch als RC-Differenzierglied mit einer kleinen Verzögerung. Ein Timing-Signal ließe sich in der USB-Schnittstelle natürlich nicht aus dem Hut zaubern. Dann bräuchte ich das gar nicht erst versuchen mit dem neuen ProChip, was aber schon etwas schade wäre, weil ich mit dem 2.0er Chip halt keinen Zugang habe zum Bremsensteuergerät.

Deshalb kurzum noch einmal die Frage:
Ist das TxEnable-Signal in der BT5-Schnittstelle während der Kommunikation ein statisches Low-Signal oder ein dynamisches Signal, das ständig zwischen High und Low wechselt?


Nach oben
 Profil Private Nachricht senden  
 
 Betreff des Beitrags: Re: wbh-diag PRO 2.0 über USB
BeitragVerfasst: Dienstag 7. Juli 2015, 12:37 
Offline

Registriert: Sonntag 21. Juli 2013, 15:44
Beiträge: 29
Habe eben einige sehr aufschlussreiche Informationen über den BTM-222 auf mikrocontroller.net gefunden!

http://www.mikrocontroller.net/articles/BTM-222

Pin 12 des BTM-222 wird dort als ein Ausgang beschrieben, der in seiner Standardkonfiguration das Vorhandensein der BT-Kopplung (mit dem PC, dem Smartphon o. Ä.) signalisiert: Low=Kopplung vorhanden, High=Kopplung nicht vorhanden. Und weiter wird gesagt, dass möglichst keine Daten via UART an den BTM-222 gesendet werden sollten, solange die BT-Kopplung nicht vorhanden ist, um einen Absturz des BTM-222 zu vermeiden.

Das könnte die Frage nach der Dynamik des TxEnable-Signals in der BT5-Schnittstelle beantworten, sofern der BTM-222 in der BT5 nicht von der Standardkonfiguration abweicht. Das TxEnable-Signal dient also wahrscheinlich als die oben vermutete Initialisierung nach dem Einstecken der BT5-Schnittstelle bzw. als eine Art Stoppsignal, falls die BT-Kopplung nicht zustandekommen oder zwischendurch zusammenbrechen sollte. Der aktuelle ProChip 4.5 könnte in der USB-KKL-Schnittstelle Modell B also grundsätzlich funktionieren mit TxEnable auf Masse/Dauer-Low. Ist ja kein BTM-222 darin vorhanden, der abstürzen könnte.

Neue Frage deshalb:
Entspricht der BTM-222 in der BT5-Schnittstelle der Standardkonfiguration für Pin 12, also BT-Kopplung vorhanden/nicht vorhanden?


Nach oben
 Profil Private Nachricht senden  
 
 Betreff des Beitrags: Re: wbh-diag PRO 2.0 über USB
BeitragVerfasst: Mittwoch 8. Juli 2015, 09:54 
Offline
Administrator
Benutzeravatar

Registriert: Mittwoch 6. Oktober 2004, 09:52
Beiträge: 2130
Der Pin wird einfach dauerhaft auf Masse gezogen.

_________________

:verweis: Alles folgende ist Teil der Antwort und wird oben nicht noch mal explizit wiederholt:

Sieh' in die FAQ! Schaue in die Fahrzeugliste, ob Dein Fahrzeug vorhanden ist. Trage Deine Erfahrungen dort ein und hilf so anderen Nutzern!

Ich freue mich über Infos mit Herstellernummern zu VAG Steuergeräten mit CAN TP 1.6/2.0 oder UDS Protokoll wenn die Pinbelegung (Diagnoseleitungen und Spannungsversorgung) bekannt ist.

Nutze PGP für Deine Emails! (PDF lesen)

Dieser Beitrag kann Werbung enthalten.


Nach oben
 Profil  
 
 Betreff des Beitrags: Re: wbh-diag PRO 2.0 über USB
BeitragVerfasst: Mittwoch 8. Juli 2015, 17:52 
Offline

Registriert: Sonntag 21. Juli 2013, 15:44
Beiträge: 29
Ah, danke.

Noch eine Frage zu den CAN-Eingängen „SI“ und „INT“ am aktuellen ProChip, die in meiner Schnittstelle auch nicht verwendet werden.

An digitalen Bausteinen sollten nicht verwendete Eingänge ja grundsätzlich auf einen definierten Pegel gelegt werden, damit kein unvorhersehbares Verhalten eintritt. Auf welchen Pegel sollten die CAN-Eingänge „SI“ und „INT“ am ProChip gelegt werden, um keine unkontrollierten Interrupts oder Ähnliches auszulösen, die sich eventuell störend auf die UART oder andere Programmteile im ProChip auswirken könnten?


Nach oben
 Profil Private Nachricht senden  
 
 Betreff des Beitrags: Re: wbh-diag PRO 2.0 über USB
BeitragVerfasst: Donnerstag 9. Juli 2015, 14:08 
Offline
Administrator
Benutzeravatar

Registriert: Mittwoch 6. Oktober 2004, 09:52
Beiträge: 2130
Einfach unbeschaltet belassen.

_________________

:verweis: Alles folgende ist Teil der Antwort und wird oben nicht noch mal explizit wiederholt:

Sieh' in die FAQ! Schaue in die Fahrzeugliste, ob Dein Fahrzeug vorhanden ist. Trage Deine Erfahrungen dort ein und hilf so anderen Nutzern!

Ich freue mich über Infos mit Herstellernummern zu VAG Steuergeräten mit CAN TP 1.6/2.0 oder UDS Protokoll wenn die Pinbelegung (Diagnoseleitungen und Spannungsversorgung) bekannt ist.

Nutze PGP für Deine Emails! (PDF lesen)

Dieser Beitrag kann Werbung enthalten.


Nach oben
 Profil  
 
 Betreff des Beitrags: Re: wbh-diag PRO 2.0 über USB
BeitragVerfasst: Donnerstag 9. Juli 2015, 16:38 
Offline

Registriert: Sonntag 21. Juli 2013, 15:44
Beiträge: 29
Ok, danke.

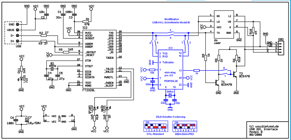
Dann sehe ich keine schaltungstechnischen Probleme mehr für den Betrieb des aktuellen ProChip 4.5 in der USB-Schnittstelle. Irgendwelche Einwände zur Schaltung im Anhang? Habe ich etwas übersehen?


Dateianhänge:
Schaltplan mit ChipPro_4.5.PNG
Schaltplan mit ChipPro_4.5.PNG [ 115.52 KiB | 43996-mal betrachtet ]
Nach oben
 Profil Private Nachricht senden  
 
 Betreff des Beitrags: Re: wbh-diag PRO 2.0 über USB
BeitragVerfasst: Freitag 10. Juli 2015, 08:09 
Offline
Administrator
Benutzeravatar

Registriert: Mittwoch 6. Oktober 2004, 09:52
Beiträge: 2130
Sieht gut aus. :smt023
Viel Spaß und Erfolg!

_________________

:verweis: Alles folgende ist Teil der Antwort und wird oben nicht noch mal explizit wiederholt:

Sieh' in die FAQ! Schaue in die Fahrzeugliste, ob Dein Fahrzeug vorhanden ist. Trage Deine Erfahrungen dort ein und hilf so anderen Nutzern!

Ich freue mich über Infos mit Herstellernummern zu VAG Steuergeräten mit CAN TP 1.6/2.0 oder UDS Protokoll wenn die Pinbelegung (Diagnoseleitungen und Spannungsversorgung) bekannt ist.

Nutze PGP für Deine Emails! (PDF lesen)

Dieser Beitrag kann Werbung enthalten.


Nach oben
 Profil  
 
 Betreff des Beitrags: Re: wbh-diag PRO 2.0 über USB
BeitragVerfasst: Samstag 18. Juli 2015, 10:45 
Offline

Registriert: Sonntag 21. Juli 2013, 15:44
Beiträge: 29
Als kurzes Intermezzo bis der neue ProChip eintrifft, habe ich einmal versucht, die Signallaufzeit am Pegelwandler L9637 mit dem Oszilloskope zu ermitteln. Allerdings nicht an dem Wandler, der in meiner USB-Schnittstelle verbaut ist, sondern an einem L9637 aus der Grabbelkiste für das Steckbrett.

Den Bildschirm des Oszilloskopes musste ich mangels Speicher abfotografieren. Beim ersten Bild, das den Signalverlauf für das Senden von Daten in Richtung Auto zeigt, war die Kamera etwas näher dran, deshalb musste ich es nachträglich etwas stauchen, damit das Bildschirmraster einigermaßen zum zweiten Bild passt. Dadurch erscheint das erste Bild leicht verpixelt, wenn man ganz genau hinsieht. Hoffe man kann das Wesentliche erkennen.

Für die Messung habe ich jeweils ein periodisches Rechtecksignal mit 50kHz verwendet. 4,5Vss an Tx für das Senden und 12,5Vss an K für das Empfangen.

Positiv überrascht war ich über das Ausbleiben von Überschwingern bzw. Transienten. Im hiesigen Kapitel "K-Leitung Signalqualität" sind deutliche Überschwinger erkennbar. Vielleicht ein Masseschleife im Messaufbau? Die gemessenen Zeiten kann ich nicht wirklich beurteilen. Dafür stecke ich nicht tief genug drin in der Welt der Protokolle und Timings. Ich habe jeweils die Zeit aufgetragen, die vergeht, bis das Ausgangssignal eindeutig den Pegel (High/Low) des Eingangssignals angenommen hat. Im Kapitel "K-Leitung Signalqualität" wird das ja etwas anders gehandhabt.

Zum Verständnis:
Wie hängen Baudrate und Bitfrequenz zusammen? Liege ich richtig, dass bei einer Baudrate von z.B. 14,4kBd mit 10 Bits pro Zeichen eine Bitfrequenz von 14400 x 10 = 144000 Bits pro Sekunde übertragen werden? Und wenn man das auf eine periodische Schwingung bezieht, um die erforderliche Grenzfrequenz des L9637 zu ermitteln, dann wären das bei 144000 / 2 (für eine Periode), also 72kHz?


Dateianhänge:
Laufzeit_L9637.PNG
Laufzeit_L9637.PNG [ 706.21 KiB | 43976-mal betrachtet ]
Nach oben
 Profil Private Nachricht senden  
 
 Betreff des Beitrags: Re: wbh-diag PRO 2.0 über USB
BeitragVerfasst: Sonntag 19. Juli 2015, 21:52 
Offline

Registriert: Sonntag 21. Juli 2013, 15:44
Beiträge: 29
Nachtrag:
Die Signallaufzeiten des L9637 scheinen bei periodischem Rechteck nur bis etwa 30kHz stabil zu sein. Bei höheren Frequenzen verringern sich die Laufzeiten bei steigender Flanke.

Zum Vergleich habe ich einen MC33290 auf das Steckbrett gesetzt. Der ist ja wirklich eine ganze Ecke schneller als der L9637. Und die Signallaufzeiten verändern sich bis 100kHz überhaupt nicht. Selbst bis 200kHz sind Laufzeitschwankungen kaum erkennbar.

Für den MC33290 habe ich den Bildschirm jetzt nicht fotografiert, deshalb die Messungen als Text:

Tx nach K
Tx: Eingangssignal 100kHz/4,5Vss
K: Steigende Flanke ~300ns
K: Fallende Flanke ~1000ns

K nach Rx
K: Eingangssignal 100kHz/12,5Vss
Rx: Steigende Flanke: ~500ns
Rx: Fallende Flanke: ~150ns

Ich bin mir wie gesagt nicht sicher, ob meine obige Rechnung zur erforderlichen Grenzfrequenz von 75kHz für Baudraten bis 14400Bd richtig ist. Aber wenn die Signallaufzeiten des L9637 schon ab 30kHz anfangen zu schwanken, dann müsste der ProChip (aber auch das angesprochene Steuergerät im Auto) bei Baudraten oberhalb 6000Bd je nach Bitmuster im gesendeten Zeichen salopp gesagt mit „eiernden“ Signallaufzeiten zurechtkommen.

Interessanter Weise wird der L9637 sogar in der aktuellen Bluetooth-Schnittstelle verwendet. Ok, den MC33290 gibt es nicht mehr... Aber wäre es für meine USB-Schnitstelle nicht schlauer, den schnelleren MC33290 zu verwenden?


Nach oben
 Profil Private Nachricht senden  
 
 Betreff des Beitrags: Re: wbh-diag PRO 2.0 über USB
BeitragVerfasst: Donnerstag 23. Juli 2015, 09:03 
Offline
Administrator
Benutzeravatar

Registriert: Mittwoch 6. Oktober 2004, 09:52
Beiträge: 2130
Die Rechnung habe ich jetzt nicht nachvollzogen aber der L9637 hat bis 10.400 Baud (max. anzutreffen) keinerlei Probleme. Das Verschleifen läuft ja im Bereich von ns bis wenigen µs ab. Die Pegel sind viel länger. Ich finde den L9637 gut, weil die Latenz in beide Richtungen gleich ist. Aber man könnte natürlich eine groß angelegte Testreihe erstellen, um zu sehen, ob und wie die Unterschiede sich bei zickigen Steuergeräten in der Praxis auswirken.


Dateianhänge:
Dateikommentar: 10.400 Baud
scope.PNG
scope.PNG [ 54.26 KiB | 43959-mal betrachtet ]

_________________

:verweis: Alles folgende ist Teil der Antwort und wird oben nicht noch mal explizit wiederholt:

Sieh' in die FAQ! Schaue in die Fahrzeugliste, ob Dein Fahrzeug vorhanden ist. Trage Deine Erfahrungen dort ein und hilf so anderen Nutzern!

Ich freue mich über Infos mit Herstellernummern zu VAG Steuergeräten mit CAN TP 1.6/2.0 oder UDS Protokoll wenn die Pinbelegung (Diagnoseleitungen und Spannungsversorgung) bekannt ist.

Nutze PGP für Deine Emails! (PDF lesen)

Dieser Beitrag kann Werbung enthalten.
Nach oben
 Profil  
 
 Betreff des Beitrags: Re: wbh-diag PRO 2.0 über USB
BeitragVerfasst: Donnerstag 23. Juli 2015, 20:36 
Offline

Registriert: Sonntag 21. Juli 2013, 15:44
Beiträge: 29
Die beiden eng zusammenstehenden Pegelwechsel rechts mit ihrer „Periodendauer“ von ca. 200us bzw. 5kHz bei 10400Baud passen gut in meine inzwischen neu angelesene Erkenntnis, dass zumindest bei einem Binärprotokoll mit nur zwei Spannungspegeln die Baudrate gleich der Bitfrequenz ist. Und da zwei Bits eine Periode darstellen, berechnet sich die Signalfrequenz für ein Binärprotokoll folglich aus der Baudrate geteilt durch zwei, sprich: 10400Baud/2=5,2kHz und 14400Baud/2=7,2kHz.

Zwar sieht das Diagramm jetzt nicht so ganz nach einem Binärprotokoll aus, weil drei Spannungspegel erkennbar sind, aber wenn die beiden Pegelwechsel rechts tatsächlich den schnellsten Signalwechsel im Protokoll darstellen mit 200us für 10400Baud, dann entspannt das die Situation für den L9637.

Aber warum sind maximal 10400Baud anzutreffen? Weiter oben auf meinem Screenshot des Readinesscode mit der Software wbhdiag 1.30 findet sich in der Statusleiste doch die Angabe 14400Baud für das Protokoll KW1281?


Nach oben
 Profil Private Nachricht senden  
 
 Betreff des Beitrags: Re: wbh-diag PRO 2.0 über USB
BeitragVerfasst: Dienstag 11. August 2015, 15:19 
Offline

Registriert: Samstag 13. März 2010, 21:13
Beiträge: 12
"14400 Baud" ist ein Tippfehler in der WBH-Diag Software. Richtig ist "10400 Baud".


Nach oben
 Profil Private Nachricht senden E-Mail senden  
 
 Betreff des Beitrags: Re: wbh-diag PRO 2.0 über USB
BeitragVerfasst: Dienstag 13. Juni 2017, 22:52 
Offline

Registriert: Sonntag 21. Juli 2013, 15:44
Beiträge: 29
Ok, es mussten zwei Jahre vergehen, bis es weitergehen konnte mit dem Projekt ChipPro 4.5 über USB. Es war halt unglaublich viel Anderes zu tun. :vielposten:

Nuja, sei es drum. Ich habe den ProChip 4.5 vor ein paar Tagen endlich ausgepackt und nach obiger Schaltung in die USB-Schnittstelle Typ B eingesetzt. Aber der aktuelle ProChip 4.5 funktioniert damit nicht. Der ProChip 2.0 läuft wie schon gesagt einwandfrei in dieser Schnittstelle. Auch mit der Software wbh-diag 2.22 läuft der 2.0er ProChip ohne erkennbaren Tadel. Die Schaltung mit dem geänderten Pinout des 4.5er ProChip ist jetzt kein Hexenwerk. Ist eindeutig so verdrahtet, wie oben dargestellt. Allerdings baut der 4.5er keinerlei Kommunikation zum Fahrzeug auf. Von der Software wbh-diag 2.22 wird der 4.5er zwar indentifiziert und in der Statusleiste angezeigt, was zumindest für die korrekte Verdrahtung von TXD/RXD in Richtung USB sowie des TX-Enable-Einganges spricht, aber das MSG im Fahrzeug gibt nicht einmal das typsiche leise Klicken von sich, während die Software versucht, die Kommunikation in Richtung Fahrzeug aufzubauen. Ist mir schleierhaft.

Im aktuellen Handbuch des ProChip 4.5 ist ja eine Schaltung mit dem BT-222 dargestellt. Der Teil zwischen ProChip und dem L9637 entspricht an dieser Stelle exakt der Modifikation der USB-Schnittstelle. Wobei die Schaltung im Handbuch den ProChip nicht im PDIP-Gehäuse zeigt, sondern im smd-Gehäuse, mit nochmal anderem Pinout. Aber auch das sollte kein Problem darstellen, weil das Pinout des PDIP-Gehäuses weiter oben im Handbuch 1:1 mit meiner Schnittstelle überinstimmt.

Kühne Frage:
Irrtum ausgeschlossen beim Pinout des ProChip 4.5 im aktuellen Handbuch?


Nach oben
 Profil Private Nachricht senden  
 
 Betreff des Beitrags: Re: wbh-diag PRO 2.0 über USB
BeitragVerfasst: Samstag 8. Juli 2017, 22:08 
Offline

Registriert: Sonntag 21. Juli 2013, 15:44
Beiträge: 29
Nabend,

so, letzter Versuch, was die Hardware betrifft.

Habe eine komplett neue Schaltung aufgebaut mit dem USB-Modul DLP-USB232M von FTDI. Bin durch einen glücklichen Zufall an dieses Modul gekommen. Da ist der gleiche Baustein drauf verbaut wie in der blafusel USB-Schnittstelle Typ B nur mit zusätzlichem EEPROM. Außerdem habe ich die Schaltung um die CAN-Bausteine erweitert, und die Spannungsversorgung ist jetzt vollständig losgelöst vom USB-Port des PC. Es sind zwei Spannungsregler verbaut, die vom Bordnetz des Autos über den OBD-Stecker gespeist werden. Das FTDI-Modul bzw. der FT232BL funktioniert nur mit 5V, deshalb hat der einen eigenen Spannungsregler erhalten. Der Rest läuft mit 3,3V. Schaltung siehe Anhang.

Die Kommunikation mit dem Motorsteuergerät funktioniert in dieser Schaltung mit dem ProChip 4.5 jetzt ebenfalls ohne erkennbaren Tadel. Leider bricht die Kommunikation mit dem ABS-Steuergerät über das KWP2000 auch in dieser Schaltung sofort zusammen, sobald im Armaturenbrett die ABS-Leuchte kurz aufblinkt. Genau das gleiche Problem wie schon mit dem 2.0er ProChip. Laut Handbuch sollte das eigentlich mit beiden Chips funktionieren, aber weil der 2.0er das KWP2000 nur als ersten Ansatz enthalten soll (wie weiter oben vom Entwickler angedeutet) und der 2.0er nicht auf die neue Firmware aktualisiert werden kann, hatte ich mit dem zusätzlichen Kauf eines 4.5er Chip durchaus Hoffnung. Irgendwas scheint mit der WbhDiag-Software oder dem ProChip anders zu laufen als mit der Shareware eines anderen Herstellers, der das ABS-Steuergerät einwandfrei lesen kann, auch über die blafusel USB-KKL-Schnittstelle Typ B. Etwas ernüchternd das Ganze.

Gruß


Dateianhänge:
USB-Schaltung_WbhDiagPro.pdf [23.47 KiB]
1434-mal heruntergeladen
Nach oben
 Profil Private Nachricht senden  
 
Beiträge der letzten Zeit anzeigen:  Sortiere nach  
Ein neues Thema erstellen Auf das Thema antworten  [ 32 Beiträge ]  Gehe zu Seite Vorherige  1, 2, 3  Nächste

Alle Zeiten sind UTC + 1 Stunde


Wer ist online?

Mitglieder in diesem Forum: 0 Mitglieder und 102 Gäste


Du darfst keine neuen Themen in diesem Forum erstellen.
Du darfst keine Antworten zu Themen in diesem Forum erstellen.
Du darfst deine Beiträge in diesem Forum nicht ändern.
Du darfst deine Beiträge in diesem Forum nicht löschen.
Du darfst keine Dateianhänge in diesem Forum erstellen.

Suche nach:
Powered by phpBB® Forum Software © phpBB Group
Deutsche Übersetzung durch phpBB.de