Tom T3 hat geschrieben:
Um es noch etwas deutlicher zu machen. Ich habe Florians Schaltplan vom RS232 Kl Interface genommen und abgeändert:
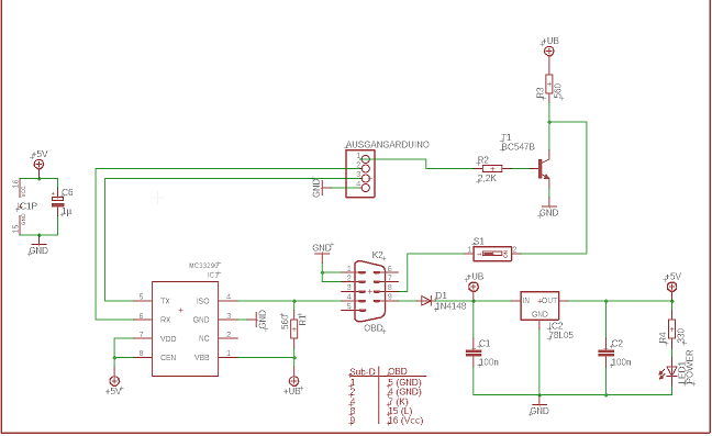
1. Funktioniert das so?
Im Prinzip geht das.
Tom T3 hat geschrieben:
2. Wofür ist der Part ganz links notwendig (siehe Detailbild)
Das zeigt, wie IC 1 an VCC und GND angeschlossen wird.
Hier ist so was ähnliches bereits gemacht worden:
https://www.blafusel.de/obd/wbhdiagpro_bt.html#6Tom T3 hat geschrieben:
Jetzt habe ich mich hingesetzt und eine Android App geschrieben und den Arduino um ein Bluetooth Modul erweitert. dadurch kann ich die Daten der ECU auch auf dem Handy anzeigen lassen.
Ich denke, das wurde schon gemacht?

Was fehlt denn noch?